SENG3011
🌿 1.3 - Microservice Ecosystem
In this lecture
- A revision of Service-Oriented Architecture and Microservices
- A discussion of parts of the Microservice Ecosystem
- How do we define and design microservices?
- How do they communicate and interchange data?
- How do we mange our data model in a distributed world?
- How do we manage state?
- What do we need to consider when designing and developing microservices?
- How do we keep our microservices secure?
Ecosystems 🌿

SENG3011 Ecosystem 🌿

Service-Oriented Computing 🛎️
- The era of cloud computing - a move from software as products to software as services
- Infrastructure as a Service - physical / virtual machines to run code on is provided as a service
- Platform as a Service - hardware and operating system are provided and accessed remotely by developers
- Software as a Service - hardware, operating system and software are outsourced and accessed remotely and used by users
- Platform layers and platformisation in PaaS
Monolith vs Microservices 🪨
-
Monolith: a single large application that contains the entire software solution
- One service to rule them all
-
Microservices: A series of small-scale services that communicate with one another
- Each service does one task well


Microservices Case Study: Netflix 📖

- Cloudshift - from server to cloud (2008)
- Migrate from monolith to microservices, service by service
- Started with non customer facing; move to customer facing
- By 2013, Netflix’s API gateway was handling two billion daily API edge requests, managed by over 500 cloud-hosted microservices
- By 2017, its architecture consisted of over 700 loosely coupled microservices
Microservices Case Study: Netflix 📖
- Adopting microservice architecture is a business decision as well as an engineering decision
- Today, Netflix:
- Makes around $8 billion a year and
- Streams approximately six billion hours of content weekly
- More than 220 million subscribers in 190 countries, and it continues to grow
- Revolutionised how we consume media and started the streaming wars
- Cloud costs per streaming start a fraction of those in the data centre

Microservices Case Study: Netflix 📖

Microservices Case Study: Uber 📖
- Issues in business growth growth was related to a monolithic architecture:
- More inertia to ship new features
- More bugs and risk in deployments
- Much harder to onboard new engineers to work on the system
- The architecture couldn't meet the demand and popularity of the application - not scalable
- Architecture
- REST API to access monolith
- Three adapters with embedded API functions
- Single MySQL database
- All features in the monolith

Microservices Case Study: Uber 📖
- One engineering team per microservice
- Reduced coupling and dependency
- Focus on scaling at the individual service level - address bottlenecks
- Improved speed of development, performance, overall quality, fault tolerance
- Need to create global standards for services to ensure compatibility and interoperability

Microservices Case Study: Uber 📖

Defining your Microservices 📡
- Let's try an example - design WebCMS as a microservice architecture
- System requirements (simplified)
- Lecturers can create courses and put up content
- Lecturers can create assessments
- Students can view content and submit assessments
- Tutors can mark assessments and students can view their marks
- Enrolment data is synced from UNSW systems
- What are your microservices?
Defining your Microservices
- Domain driven design - modelling software to match a business domain
- Conway's Law: Organisations who design systems, are constrained to produce designs which are copies of the communication structure of these organisations
Bounded Context
- The logical boundary of a domain where particular terms and rules apply consistently
- Are browsing and purchasing separate contexts?

Bounded Context
- Are browsing and purchasing separate contexts?
- Are they a single business process or different processes?
- How much data do they share?
Microservice Design Principles 🎨
- SOLID principles still stand - microservices are simply OO classes on a larger scale
-
Low coupling
- Services should have minimal coupling with other services
- Services should not depend on the implementation of other services
- Services should not reuse components from other services, to avoid dependencies
-
High cohesion
- Services are cohesive business processes
- Services form a bounded context
Gluing services together:
Choreography & Orchestration 🧵
-
Choreography - microservices work independently, but co-ordinate with one another using cues or events
- Method of control of the saga / workflow is determined by a predefined set of cues/events
-
Orchestration - microservices are controlled by a single orchestrator or conductor service
- Centralised control of the workflow
Choreography Example

Orchestration Example

Choreography & Orchestration: Trade-offs 🧵
-
Choreography
- Loosely coupled 😃
- Easy to adapt 😃
- Additional overhead to monitor the state of the process 😓
-
Orchestration
- Tightly coupled 😓
- Single point of failure 😓
- More difficult to change 😓
- Easier to monitor process state 😃
Separating the data model 🔹
- Single database or distributed database?
- Trade-offs 😓
- Databases often don't scale very well
- Distributing databases creates more complexity
- Single points of failure

Separating the data model 🔹
-
Replication - data copied across multiple machines
- Scale database to cope with load
- Improved fault tolerance
- Locate database closer to end users
- Partitioning - split the data of a system onto multiple nodes, called partitions
- Independent databases - each microservice has its own database
Dealing with distributed computing 🚎
- When we break up services into individual nodes on a network, we have to deal with problems in distributed computing
-
Network reliability - you can't guarantee that the network is reliable
- Exponential backoff - a technique to manage inter-service request failures

Dealing with distributed computing 🚎
- Network latency - it takes time for packets to travel across the wire
- Bandwidth isn't infinite
- The locked room problem - no guarantee the network is secure

Dealing with distributed computing 🚎
- Reliability - how often does your software succeed and how often does it break/fail?
- Fault tolerance - when software fails, what steps are in place to recover?
- Death, taxes and computer system failure are all inevitable to some degree - Howard and LeBlanc
- Individual computers fail all the time - spread the risk of failure over multiple computers - backups
Data Interchange: Sync vs Async 🔊
- Synchronous communication: Request and immediate response between services
- Technologies
- REST endpoints
- GraphQL
- gRPC
- Trade-offs 😓
- Increased coupling 😓

Data Interchange: Sync vs Async 🔊
-
Asynchronous communication
- Request + delayed response (promises)
- Event-driven architecture
- Producers, consumers and streams
- Technologies
- Apache Kafka
- Amazon SQS
- Amazon SNS
- Trade-offs
- Loosely coupled 😃
- Easy to add/remove services 😃
- More overhead to setup 😓
- How do we keep our data model accurate? 😓

Data Interchange and Accuracy 🔊
-
Byzantine Generals Problem
- n generals agree on a plan
- Can only communicate via messenger
- Messenger may be delayed / lost
- Some generals are traitors - pretend to not receive message/send dishonest messages
- Validate format of received messages
- Sanitise inputs
- Retrieve data from multiple sources

Data Interchange and Accuracy 🔊
- Idempotency - what happens when a consumer receives the same message twice?
-
Eventual Consistency - data updates take time to propagate between services
- Reads can be stale
- Writes can cause conflicts - need to manage this!
- Single sources of truth?

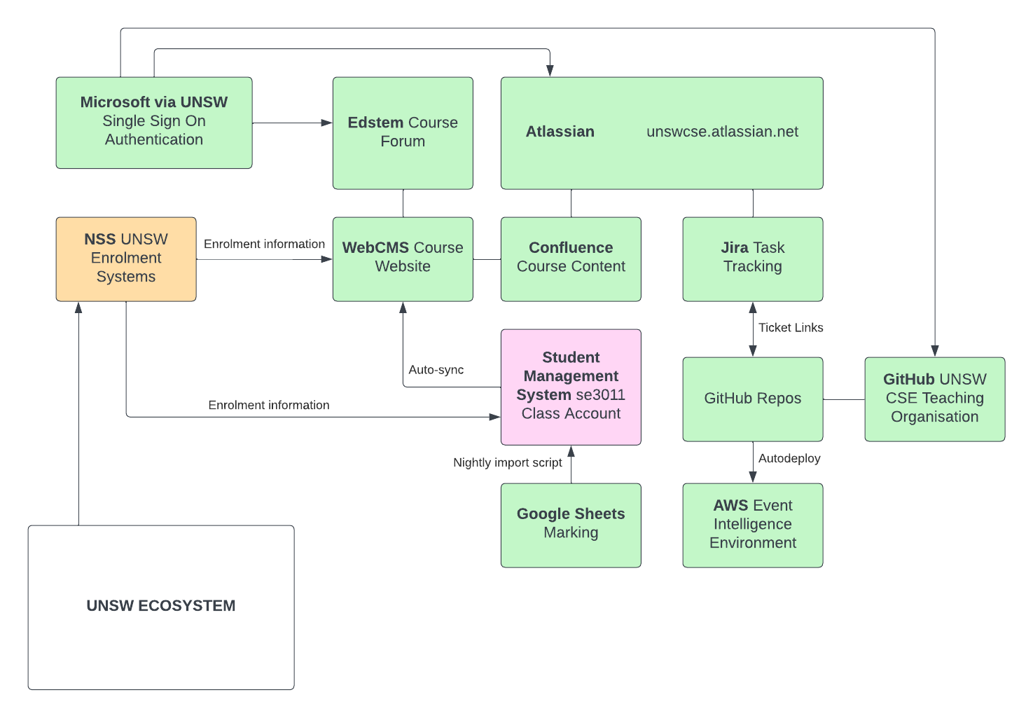
Eventual Consistency in Action: UNSW Systems

Stateful vs Stateless Architecture 🏛️
- Two types of microservices: container and lambda
-
Containerised Microservices
- Container as a Service (CaaS)
- In AWS, provisioned by ECS
- A continually running instance in a container
- Allows for persistence within the service
- More expensive, since it is continually active
- Useful for heavy and continuous computation (e.g. processing a data stream)
- More control over the running environment of the business logic
Stateful vs Stateless Architecture 🏛️
-
Lambda Microservices
- Function as a Service (FaaS)
- In AWS, provisioned using lambda functions
- A series of lambda functions that take input and produce output
- Lambdas can also have side effects (e.g. updating a stateful component, such as S3 bucket / cache)
- Grouped under a common API Gateway
- Multiple/concurrent invocation is independent
- Only active when the function is called - pay-as-you-go on AWS
- Suitable when workload is small, operation takes a few seconds
- Emphasis on business logic and operations
Stateful vs Stateless Architecture 🏛️
- Lambda Microservice Example

Stateful vs Stateless Architecture 🏛️
- CRUD operations on a database (deployed separately in the ecosystem)
- Generating and validating JWTs
- Instant messaging service
- Fetch and process the weather every 1 minute
- Fetch and process the weather every 12 hours
- Running machine learning on a data stream, storing the results and using the results to make predictions
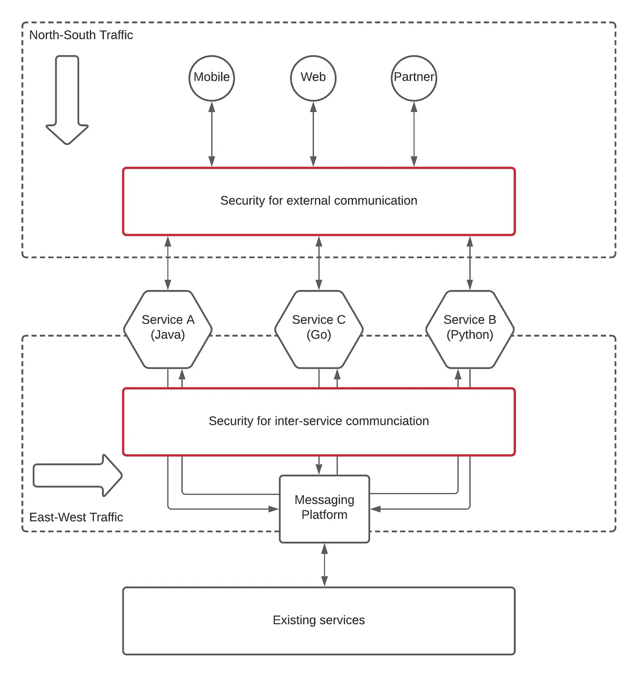
Ecosystem Security 🔑
- How do we maintain authentication and authorisation when everything is split up into different services?
- SSO
- Authentication microservice
- Tokens
- Centralising points of entry into the ecosystem
- Internal microservices are on a private network
- A single public-facing API (usually GraphQL) that handles orchestration
- Need to consider north-south and east-west traffic

Ecosystem Security 🔑


Trade-offs: Microservice Benefits 😃
- Freedom for service-specific programming languages / technology stacks
- Less responsibility, less coupling
- Easier to test
- Faster build and release cycles
- Lower risk per-microservice
- Not a single point of failure
- Easier to scale individual services
Trade-offs: Microservice Costs 😓
- Either everything breaks, or the glue breaks - how much time and money is actually saved?
- Dealing with distributed systems
- Overhead, complexity and risk in orchestrating services in an end-to-end use case
- More complex deployment
- Security - now need to authenticate for every service, not just one
- Debugging is more difficult as control flows over different services (distributed tracing)
Summary
- All Software Architecture is making trade-offs
- Monoliths grow too large, complex and risky and too difficult to scale
- Microservices present an alternative, which have their own challenges
References
- https://blog.dreamfactory.com/microservices-examples/
- https://medium.com/microservices-learning/how-to-implement-security-for-microservices-89b140d3e555
- https://csse6400.uqcloud.net/slides/microservices.pdf
- https://csse6400.uqcloud.net/slides/service-based.pdf
- https://csse6400.uqcloud.net/slides/distributed1.pdf
- https://csse6400.uqcloud.net/slides/distributed2.pdf
- https://csse6400.uqcloud.net/slides/distributed3.pdf
SENG3011 23T1 - 1.3 - Microservice Ecosystem
By npatrikeos
SENG3011 23T1 - 1.3 - Microservice Ecosystem
- 1,170